网站首页
民生简介
民生动态
新闻稿
维权经历
个人文集
民生观察在推特
民生观察维权动态
站内搜索:
检索标题
智能模糊
搜索
热门标签:
709
律师
暴力
酷刑
虐待
秋雨教会
test
您当前所在的位置:
网站主页
>
人权观察
> 正文
相 关 文 章
育英中学家长因维权被刑拘
沈启家因翻墙发布视频遭公
李玉凤谭树平因给杨佳扫墓
高飞因向政府提出人体器官
牛腾宇母亲因为子维权被冠
邓飞因关注弱势群体账号被
满宗礼因承租大院被以非法
刘虎巫英蛟因言获罪均被抓
徐秦家被断网近一周因养老
陈云飞因拒绝搬家和噤声被
最 新 热 门
快讯:湖北宜昌维权人士刘
北京警察:习近平管不了警
被以“污辱国家领导人”行
湖北访民余甘林被再安监控
张少杰家前仍有监控车辆 女
身份证信息暴露河北访民张
网友渺小(梁海怡)被以煽
苏州访民钱才珍找巡视组反
人权日喝农药被判刑的武汉
最高院批准 刘家财“煽动颠
随 机 推 荐
广东维权人士郑创添被村干
浙江台州多位民众在巡视组
刘家财案将开庭 石玉林被旅
李和平儿子第三次被禁办护
湖北随州吕仁菊拘留期满回
武汉拆迁户陈明光王桂兰夫
武汉疫情失控 中部战区协助
家属接电话通知江天勇律师
广西维权人士谭爱军遭跨省
荆门公民刘艳丽被武汉国保
高飞因提交暂停人体器官移植倡议书遭约谈
荐
★★★
高飞因提交暂停人体器官移植倡议书遭约谈
作者:民生编辑1 文章来源:本站原创 更新时间:2026-03-23 18:53
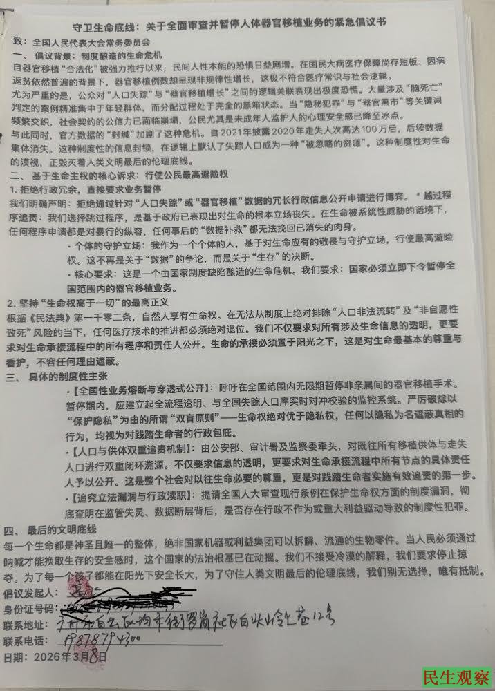
【民生观察2026年3月23日消息】今年3月,现居广东白云区的湖北蕲春公民高飞,向国家相关六部门邮寄了《守卫生命底线:关于全面审查并暂停人体器官移植业务的紧急倡议书》,随后遭到地方政府人员的维稳约谈。近日,高飞收到了国家卫生健康委员会的信访告知书。
2026年3月8日,高飞分别向中华人民共和国国家卫健委,人大委员会,国家监察委,国务院,公安部五个部门,邮寄了《守卫生命底线:关于全面审查并暂停人体器官移植业务的紧急倡议书》,现显示相关邮件已签收。
3月12日上午,高飞接到广州白云区公安局电话,告知公安部已接收到该倡议书;
3月19日,高飞接到老家村委来电,告知将于近期抵粤;3月20日,高飞被湖北蕲春老家村镇工作人员约谈;
3月22日,高飞收到了国家卫生健康委员会信访告知书,告知信件已收悉。
目前截止北京时间2026年3月22日11:03,参与该倡议联署的海内外人士为524人。
有意签名者只须扫下列图片中的二维码填入姓名、所在省市县、中国手机号码提交即可。
高飞表示,关注该倡议的朋友可传播,并鼓励更多人参与签名,共同守护生命底线!
附:《守卫生命底线:关于全面审查并暂停人体器官移植业务的紧急倡议书》
致:全国人民代表大会常务委员会
一、倡议背景:制度酿造的生命危机
自器官移植“合法化”被强力推行以来,民间人性本能的恐惧日益剧增。在国民大病医疗保障尚存短板、因病返贫依然普遍的背景下,器官移植例数却呈现非规律性增长,这极不符合医疗常识与社会逻辑。
尤为严重的是,公众对“人口失踪”与“器官移植增长”之间的逻辑关联表现出极度恐慌。大量涉及“脑死亡”判定的案例精准集中于年轻群体,而分配过程处于完全的黑箱状态。当“隐秘犯罪”与“器官黑市”等关键词频繁交织,社会契约的公信力已面临崩塌,公民尤其是未成年人监护人的心理安全感已降至冰点。
与此同时,官方数据的“封缄”加剧了这种危机。自2021年披露2020年走失人次高达100万后,后续数据集体消失。这种制度性的信息封锁,在逻辑上默认了失踪人口成为一种“被忽略的资源”。这种制度性对生命的漠视,正毁灭着人类文明最后的伦理底线。
二、基于生命主权的核心诉求:行使公民最高避险权
1. 拒绝行政冗余,直接要求业务暂停
我们明确声明:拒绝通过针对“人口失踪”或“器官移植”数据的冗长行政信息公开申请进行博弈。“越过程序追责:我们选择跳过程序,是基于政府已表现出对生命的根本立场丧失。在生命被系统性威胁的语境下,任何程序申请都是对暴行的纵容,任何事后的“数据补救”都无法挽回已消失的肉身。
个体的守护立场:我作为一个个体的人,基于对生命应有的敬畏与守护立场,行使最高避险权。这不再是关于“数据”的争论,而是关于“生存”的决断。
核心要求:这是一个由国家制度缺陷酿造的生命危机。我们要求:国家必须立即下令暂停全国范围内的器官移植业务。
2. 坚持“生命权高于一切”的最高正义
根据《民法典》第一千零二条,自然人享有生命权。在无法从制度上绝对排除“人口非法流转”及“非自愿性致死”风险的当下,任何医疗技术的推进都必须绝对退位。我们不仅要求对所有涉及生命信息的透明,更要求对生命承接流程中的所有程序和责任人公开。生命的承接必须置于阳光之下,这是对生命最基本的尊重与看护,不容任何理由遮蔽。
三、具体的制度性主张
•【全国性业务熔断与穿透式公开】:呼吁在全国范围内无限期暂停非亲属间的器官移植手术。
暂停期内,应建立起全流程透明、与全国失踪人口库实时对冲校验的监控系统。严厉破除以“保护隐私”为由的所谓“双盲原则”—生命权绝对优于隐私权,任何以隐私为名遮蔽真相的行为,均视为对践踏生命者的行政包庇。
【人口与供体双重追责机制】:由公安部、审计署及监察委牵头,对既往所有移植供体与走失人口进行双重闭环溯源。不仅要求信息的透明,更要求对生命承接流程中所有节点的具体责任人予以公开。这是整个社会对以往生命必要的尊重,更是对践踏生命者实施有效追责的第一步。
【追究立法漏洞与行政渎职】:提请全国人大审查现行条例在保护生命权方面的制度漏洞,彻底查明在监管失灵、数据断层背后,是否存在行政不作为或重大利益驱动导致的制度性犯罪。
四、最后的文明底线
每一个生命都是神圣且唯一的整体,绝非国家机器或利益集团可以拆解、流通的生物零件。当人民必须通过呐喊才能换取生存的安全感时,这个国家的法治根基已在动摇。我们不接受冷漠的解释,我们要求停止掠夺。为了每一个孩子都能在阳光下安全长大,为了守住人类文明最后的伦理底线,我们别无选择,唯有抵制。
倡议发起人:高飞
联系电话:19878794300
地址:广州市白云区均禾街罗岗社区白头岭东街七巷12号
日期:2026年3月8日
(责任编辑:民生编辑)
文章录入:民生编辑 责任编辑:民生编辑
上一篇:
中共无锡正在对人权捍卫者沈爱斌实施滥权迫害
下一篇:
牛腾宇母亲王海琴微信账号被限制交易
【
发表评论
】【
加入收藏
】【
告诉好友
】【
打印此文
】【
关闭窗口
】
网友评论:
(只显示最新10条。评论内容只代表网友观点,与本站立场无关!)
友情链接
·
开放
·
民主中国
·
独立中文笔会
·
争鸣动向
·
大纪元
·
中国人权双周刊
·
北京之春
·
中央社
·
自由新闻
·
台湾中央广播电台
·
权利运动
·
无国界记者
·
参与
·
BBC
·
法国国际广播电台
·
新世纪新闻网
·
德国之声
·
自由亚洲电台
·
美国之音
·
维权网
·
博讯
|
设为首页
|
加入收藏
|
联系民生
|
友情链接
|
关于民生
|
Copyright © 2002-2013 民生观察工作室 版权所有
网址:www.msguancha.com