|
|
|
陈德珍微博举报书记刘莹报假警被传唤 |
|
| 作者:民生编辑1 文章来源:本站原创 更新时间:2025-07-13 22:47 |
| |
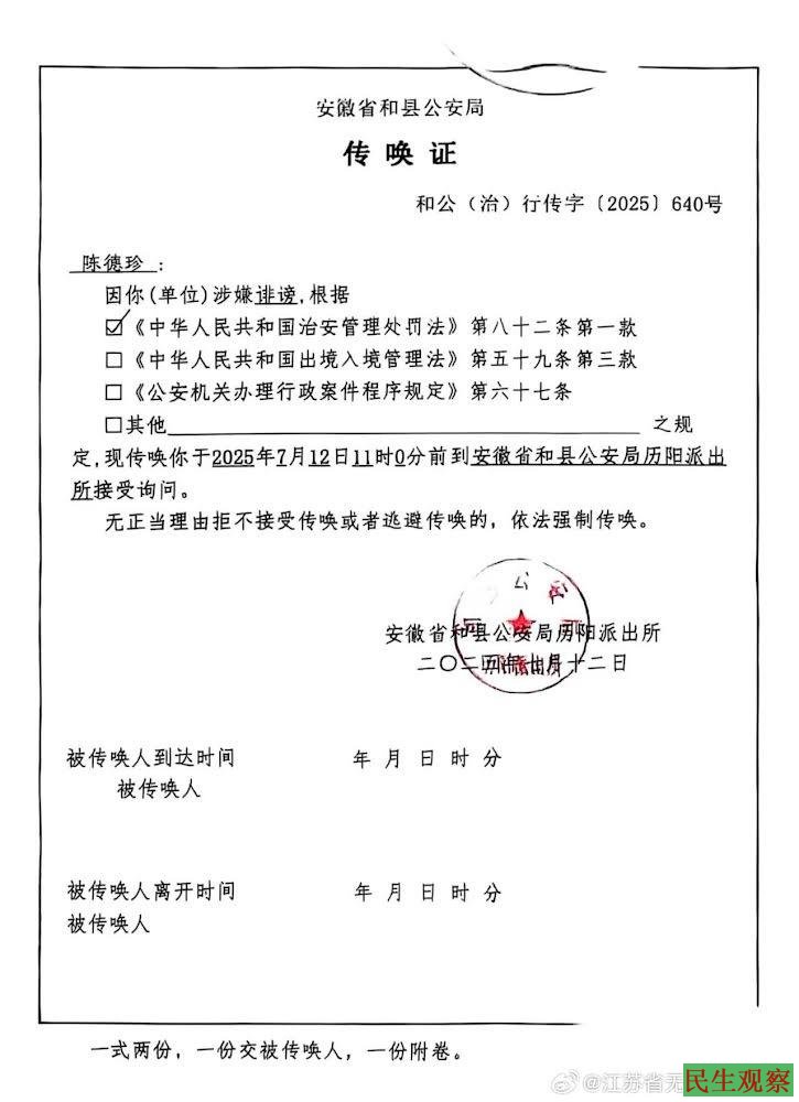
【民生观察2025年7月12日消息】近日,安徽马鞍山市和县历阳镇陈德珍,发微博举报党委书记刘莹报假警陷害她,并违法转让债权,违约不支付尾款制造冤案等,之后和县副县长江晓华上门要求其删除微博,遭到陈德珍拒绝,随后陈德珍被和县公安局以诽谤罪强制传唤。下午时分,警察上门对其家中进行搜查,因陈德珍妹妹不知姐姐手机在哪里,随后被警察以不配合为由带走。
2025年7月12日,陈德珍在网上发了一个微博,内容是刘莹报假警陷害陈德珍,违法转让债权,违约不付尾款制造冤案。
今日上午10点左右,和县副县长江晓华来到陈德珍家,让她把微博给删了。
陈德珍说,自己说的是事实。江晓华说,公安会来找你的。
果然之后不久,和县公安局来到家中强制传唤陈德珍,理由是诽谤,同时要陈德珍删除她在微博上发布的有关刘莹的内容。
今日下午4:30分左右,和县警察到陈德珍家搜她的手机(没有搜查证),陈德珍的妹妹不知道陈德珍手机在哪里,警察把陈德珍的妹妹也带走了(没有出示传唤证),现在陈德珍瘫痪在床的父亲一人在家,无人照料。
陈德珍家属称:“百姓只不过把一个事实说出来,为什么让我们把微博给删了。我们所说的每一句都是事实,负法律责任。
刘莹报假警,经过一审庭审的质证,卷宗里也有材料显示,是铁打的事实。我们在微博也喊了一两年,没有得到任何处理,报假警撒谎的人却逍遥法外,却把我们说真话的人控制起来!
权利在手上就是不一样!又想上演2022年刘莹一通电话就能跨省抓捕的事件吗?一个小书记,权利如此大,这是人民的悲哀,我为我们活在这样的环境中感到悲凉。太恶劣了!”
据悉,陈德珍进京向政府讨要20多年前的砖头款,政府要她回来解决砖头款的问题,并答应报销6160元的上访开支,后来协议签订了,政府却违约,签订被迫再次上访,在火车上被公安和政府人员联合抓捕回地方,并被诬陷入狱1年。
2022年12月28日,陈德珍乘坐G110号高铁,从无锡出发到北京。当天安徽和县历阳镇政府报警称:陈德珍寻衅滋事。和县公安局仅用一上午时间就完成了立案和跨省抓捕,当天下午13点32分在北京南站,仅凭手机截图的拘留证(未出示纸质拘留证)就将陈德珍强行抓捕带回和县。
2022年12月30号晚上8点,陈德珍被送到马鞍山看守所;31号家属才收到拘留通知书。紧接着就是元旦放假,刚放完假于2023年1月5号就向检察院申请批捕。
2023年8月8日,陈德珍被控寻衅滋事案一审在安徽和县法院开庭,其被以寻衅滋事罪判刑1年。其不服提出上诉,二审维持原判。
2023年12月27日,陈德珍刑满获释回到家中,她通过视频表示为了自己的清白将维权到底。
知情人士表示,安徽和县历阳镇政府在当事人陈德珍不知情的情况下将砖厂的债权违法转让给第三方橡胶公司,且没有清算破产,在陈德珍维权之后将砖厂清算破产。
陈德珍与历阳镇政府签订了一份砖头款赔付协议,却被历阳镇政府偷梁换柱写成家庭困难预支拆迁款协议。到了协议约定时间(协议约定2022年12月16日之前支付尾款),历阳镇政府违约,不履行协议支付尾款10万元,也不变更协议。才导致陈德珍想去北京维权,还没出高铁站就被抓捕回当地。
和县公安局办案速度如此快,却不及时通知陈德珍家属。陈德珍一去北京,和县历阳镇政府就报警,有意拦截信访人。



(责任编辑:民生编辑)
|
|
|
|
|
|
|
|
|
|