网站首页
民生简介
民生动态
新闻稿
维权经历
个人文集
民生观察在推特
民生观察维权动态
站内搜索:
检索标题
智能模糊
搜索
热门标签:
709
律师
暴力
酷刑
虐待
秋雨教会
您当前所在的位置:
网站主页
>
公民来稿
> 正文
相 关 文 章
湖北省开“两会” 孙春秀被
湖北省南漳县访民付文花被
湖北地税三千人员“被退休
湖北省郧西县一级残疾人黄
对湖北省宜城市腊树村用水
湖北省武汉经济技术开发区
湖北省孝感市税务职工杨艳
湖北省阳新罗克欢遭信访官
河北唐山建行买断职工王洪
控告湖北省蕲春县国土局不
最 新 热 门
我的“囚徒”生涯何时了?
彻查张六毛死亡案、异地司
无锡程茂娟程盛在车站被拦
国际酷刑日 齐崇怀亲身经历
郭飞雄:抗疫名人排行榜(
抗疫名人排行榜(第二部分
一个退役女兵的求助信
鲁东大学被开除学生孙健举
广东李宝霖恭贺即将新婚的
吉林省通化市逢凤芹拿维稳
随 机 推 荐
李元龙:我的强烈抗议——
福建访民黄贞香揭穿协警骗
云南魏宇佳律师自述:我是
江西访民李美秀被失踪 上海
拒绝强制隔离大闹西安北站
长沙公益仨家属著书控诉中
山东莱州上访村主任张玉玺
政府不遵守《信访条例》耍
刘红霞:中国黑暗信访现状
宝贝回家志愿者雅可夫给李
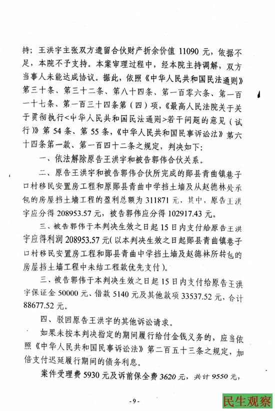
湖北省郧县王洪宇的民事判决书
荐
★★★
湖北省郧县王洪宇的民事判决书
作者:郧县法院 文章来源:王洪宇 更新时间:2013-10-14 09:17
(责任编辑:民生编辑)
文章录入:民生编辑 责任编辑:民生编辑
上一篇:
上海维权人张洪祥状告公安局法院不立案
下一篇:
湖北郧西郑大靖对十堰市法院院长的行政控告状
【
发表评论
】【
加入收藏
】【
告诉好友
】【
打印此文
】【
关闭窗口
】
网友评论:
(只显示最新10条。评论内容只代表网友观点,与本站立场无关!)
友情链接
·
开放
·
民主中国
·
独立中文笔会
·
争鸣动向
·
大纪元
·
中国人权双周刊
·
北京之春
·
中央社
·
自由新闻
·
台湾中央广播电台
·
权利运动
·
无国界记者
·
参与
·
BBC
·
法国国际广播电台
·
新世纪新闻网
·
德国之声
·
自由亚洲电台
·
美国之音
·
维权网
·
博讯
|
设为首页
|
加入收藏
|
联系民生
|
友情链接
|
关于民生
|
Copyright © 2002-2013 民生观察工作室 版权所有
网址:www.msguancha.com